Overview
At Bucketplace (오늘의집), improved data quality monitoring by implementing client-side log validation and log anomaly detection notifications.
Key Achievements
- Designed shared ML feature mart for the Search Team
- Implemented client-side log validation at the ingestion layer
- Built lag anomaly detection with automated notifications
- Created automated A/B test analysis pipeline for experiment reporting
graph TD
subgraph Sources[Data Sources]
S1[Client Logs] ~~~ S2[Server Logs] ~~~ S3[Search Logs]
end
subgraph Processing
P1[Log Validation] ~~~ P2[Anomaly Detection]
end
subgraph FeatureMart[Feature Mart]
F1[Shared ML Features] ~~~ F2[Query Features]
end
subgraph Experiment
E1[Offline Eval] ~~~ E2[A/B Analysis] ~~~ E3[Reporting]
end
Sources --> Processing --> FeatureMart --> Experiment
Technical Approach
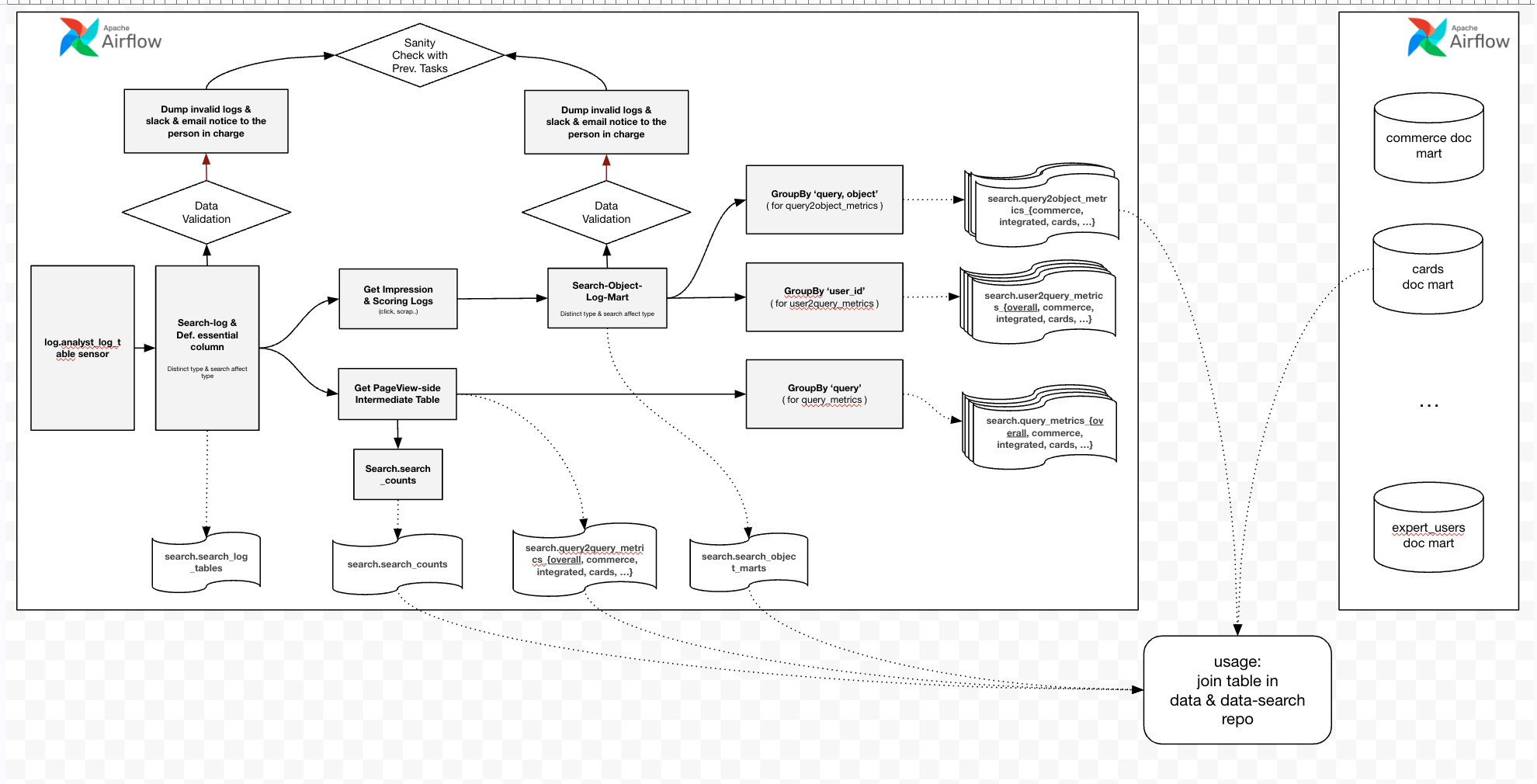
Search Mart v2 Pipeline
Designed and built the Search Team’s shared ML feature mart (Search Mart v2), consolidating search logs, server logs, and client interaction logs into a unified feature pipeline for downstream ML models and experiment analysis.

Client-Side Log Validation
Implemented DataQualityOperator for validation at the log ingestion layer, catching schema mismatches, missing fields, and malformed events before they enter the pipeline.
Log Anomaly Detection
Built automated lag anomaly detection with notification alerts, enabling the team to detect and respond to data freshness issues and pipeline failures proactively.
Automated A/B Test Analysis
Created a standardized experiment analysis pipeline producing automated reports for Search Team A/B tests — reducing manual analysis effort and ensuring consistent metric computation.
Tech Stack
- Data Processing: PySpark, Athena
- Data Warehouse: HiveDB
- Orchestration: Airflow (DataQualityOperator)
- Monitoring: Anomaly detection, automated alerting
Period
April 2023 - June 2023 | Bucketplace (오늘의집)
